服务热线
400-666-7176


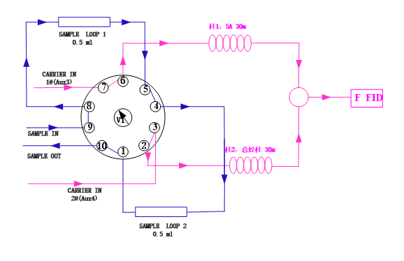
非甲烷总烃的测定 (十通阀+毛细柱)
适用用户:第三方(一般检测环境类,且总烃不是特别高)
3.1分析流程图

3.2 仪器配置清单
序号 | 名称 | 数量配置 | QTY |
1 | 气相色谱仪 | GC8960气相色谱仪网络化主机 | 1 |
2 | 控制就 | 色谱软件光盘和许可证 | 1 |
3 | 检测器 | 氢火焰离子化检测器(FID) | 1 |
5 | 进样装置 | 安装一个自动阀,带阀箱加热及管路 | 1 |
6 | 气路控制装置 | 2路辅助电子压力流路控制模块 | 1 |
7 | 定量装置 | 定量管0.5cc volume | 2 |
8 | 进样阀#500 | 十通阀 | 1 |
9 | 色谱柱 | 5A(30*0.53*25) | 1 |
10 | 色谱柱 | 总烃柱(30*0.53) | 1 |
11 | 1970M | 启动工具包B | 1 |
12 | 电脑 | 满足验收要求 | 1 |
13 | 载气净化系统 | 1 | |
14 | 2um不锈钢过滤器 | 1 | |
15 | Y型玻璃三通 | 1 |
关于标气:零级空气一瓶(8L) 做基线用
甲烷标气一瓶(8L) 做标样用(根据标准不同浓度不同)
备注:氮气要是用钢瓶
氢气可以使用氢气发生器
空气建议零级空气或使用空气发生器+除烃仪。(但一般都直接使用空气发生器)
3.3谱图

Copyright © 2016-2022 上海金益谱科学分析仪器有限公司 版权所有 沪ICP备2022001139号-1